通用型高频电刀 UM-D3000B

尊敬的用户:根据《医疗器械监督管理条例》企业经营医疗器械提供相关经营资质,谢谢配合!

注册证号:国械注准20153251587 有效期截止:2020/9/5

订货号:147403
分类编号:177
品牌:美高仪
型号:UM-D3000B
适用科室:手术室/ICU
询价热线: 021-61590262
尊敬的供应商,如果您对展示该产品有异议,请至电:400-034-1688我们将在第一时间处理!

服务项目

找维修

找配置

找授权

找证件

找寰熙

立即咨询

关注寰熙
微信扫码

数十万医疗设备随时查!
test

产品说明


注册证号


国械注准20153251587

适用范围


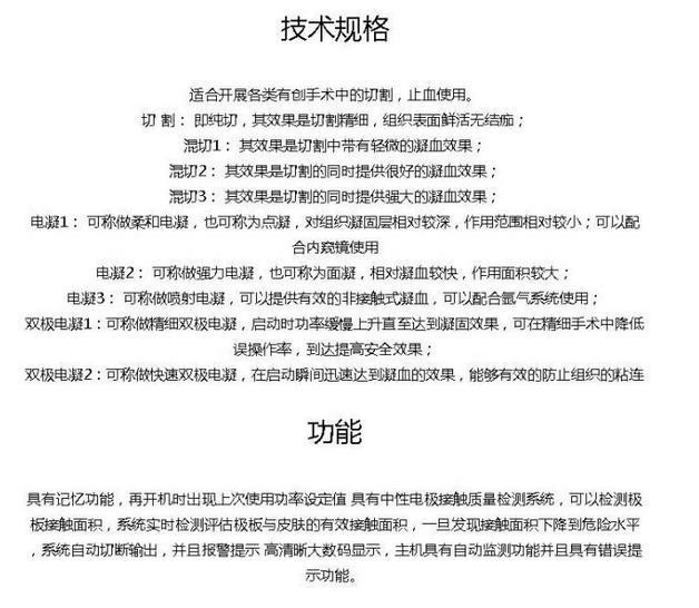
适合于手术中对人体组织进行切割和凝血。

结构及组成


产品由主机、电源线、脚踏开关组成。输出模式及参数见注册产品标准。

注册信息


参考信息


-----------以下"通用型高频电刀 UM-D3000B"相关信息来自网络,仅供参考不作购买下单依据------------

5.jpg

-----------以上信息仅供参考不作为下单依据------------

如果您需要通用型高频电刀 UM-D3000B的 【产品详细描述】、【产品资质证件】、【技术参数】、【产品宣传彩页】,请至电400-034-1688主动索取!

产品彩页


通用型高频电刀 UM-D3000B彩页仅供寰熙会员浏览,非会员请至电400-034-1688 索取。

温馨提示


1.该产品(通用型高频电刀 UM-D3000B)可能含有禁忌内容或者注意事项,具体详见说明书;
2.购买通用型高频电刀 UM-D3000B或家用医疗器械,消费者应仔细阅读产品说明书或者在医务人员的指导下购买和使用;
3.以上产品内容均来自于生产厂家、代理商网站不作为宣传购买依据如与产品说明书有冲突的,均以产品说明书为准;

4.本站医疗产品仅供有资质医疗机构的选用,不对个人用户销售,不可在线购买;

5.通用型高频电刀 UM-D3000B参考信息中涉的配件品牌生产批次不同生产厂家存在更新或替换的可能性,具体实物为准。

官方微信

价格说明

通用型高频电刀 UM-D3000B在寰熙网如展示标价的,具体的成交价格可能因商品参加活动等情况发生变化,也可能随着购买数量不同或所选规格不同而发生变化,如用户与寰熙线下达成协议,以线下协议的结算价格为准。如用户在寰熙网上完成线上购买,则最终以订单结算页价格为准。高频电刀商品详情页中(含主图)以文字或者图片形式标注的价格、参数、描述均以线下寰熙销售人员提供的产品技术参数为准。

技术资料

  • 高频电刀资料正在维护
  • 关闭
    欢迎使用寰熙在线询盘系统,我们将会在您提交信息后15分钟后给您回电!

    找维修,找配置,找证件,找彩页,找授权,找价格,找寰熙

    单位名称:
    咨询产品:
    联系人:
    联系电话:
    内容:
    还可以输入255个字符通用型高频电刀 UM-D3000B
    验证码:
    加急询价热线:400-034-1688